Правила ведения конструктивных дискуссий
Дискуссия состоит из выдвижения гипотез(ы) и ее (их) обсуждения.
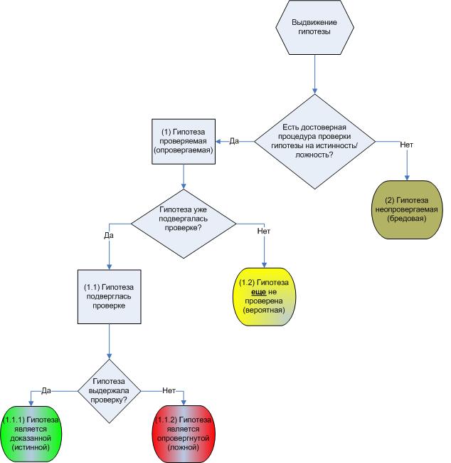
I. В зависимости от того, существуют ли приемлемые способы проверки истинности гипотез, последние делятся на:
(1) - опровергаемые (проверяемые, фальсифицируемые) практикой, опытом, экспериментом,
проверкой;
(2) - неопровергаемые (непроверяемые, нефальсифицируемые) практикой…;
Опровергаемые (1) гипотезы разделяются на:
(1,1) Опровергаемые проверенные;
(1,2) Опровергаемые непроверенные (вероятные);
Опровергаемые проверенные (1,1) гипотезы делятся на:
(1.1.1) - Опровергаемые доказанные (истинные);
(1.1.2) - Опровергаемые опровергнутые (ложные);
Опровергаемые непроверенные (1,2) гипотезы остаются вероятными, пока их не подвергнут проверке и тогда они или перейдут, в зависимости от результатов проверки, в разряд (1.1.1) или (1.1.2).
Замечание: В ходе проверки может случиться так, что ее процедура будет признана некорректной, результат — незначимымым и гипотеза останется в разряде (1,2). Кроме того, в ходе проверки может оказаться и так, что гипотеза будет признана непроверяемой, и она перейдет в разряд (2).
Неопровергаемые (2) гипотезы являются по сути, «бредовыми» утверждениями, недоказуемыми в принципе. Тем не менее, в жизни они могут быть предметом иррациональной веры и/или даже руководством к реальному действию.
II. Ответственность за доказательство/опровержение
Тяжесть доказательств выдвинутой гипотезы лежит на том, кто ее выдвинул, он же обязан предоставить способ фальсификации (опровержения) данной гипотезы.
Если выдвинувший гипотезу не предоставил способ фальсификации, данная гипотеза считается неопровергаемой и отбрасывается как «бредовая» (недоказуемая).
Если выдвинувший гипотезу не смог её доказать, она считается недоказанной (но не ложной). Ложность данной гипотезы доказывать для этого не нужно. Однако, если о данной гипотезе кем-то утверждается, что она ложная, то опровергающий должен, в свою очередь, САМ доказать, что она ложная. Без этого гипотеза считается опровергаемой, но непроверенной (1,2) - т.е. все ещё не опровергнутой и не доказанной (и не истинной и не ложной одновременно).
По результатам проверки стороны соглашаются (или не соглашаются) с причислением каждой из обсуждаемых гипотез к одному из разрядов:
(1,2) Непроверенная (вероятная);
(1.1.1) - Доказанная (истинная);
(1.1.2) - Опровергнутая (ложная);
(2) - Неопровергаемая и недоказуемая в принципе (бредовая, мифическая, иррациональная);
Примеры неопровергаемых (бредовых) гипотез:
1. Наш мир - иллюзия, мы все спим, и нам все это только снится.
2. Все процессы в мире контролируются тайным правительством, которое устраняет всех, кто может доказать его существование.
3. Некто в прошлой жизни был кем-то.
4. Некий руководитель на самом деле добрый и справедливый, только злое и коварное окружение не дает ему узнать настоящую правду.
и т.д.
P.S. С течением времени уже многократно проверенные гипотезы могут начать противоречить новым фактам, и перейти в начальное состояние, или стать частным случаем новой, более общей гипотезы.
Источники:
1. Роберт Уилсон "Квантовая психология» (http://www.koob.ru/uilson/);
2. Карл Поппер "Логика научного познания» (http://www.gumer.info/bogoslov_Buks/Philos/popper/index.php);
3. »Вы конечно шутите, мистер Фейнман?» одноименного автора (глава «Наука самолетопоклонников) - http://www.lib.ru/ANEKDOTY/FEINMAN/feinman.txt.
Свидетельство о публикации №213020301711
