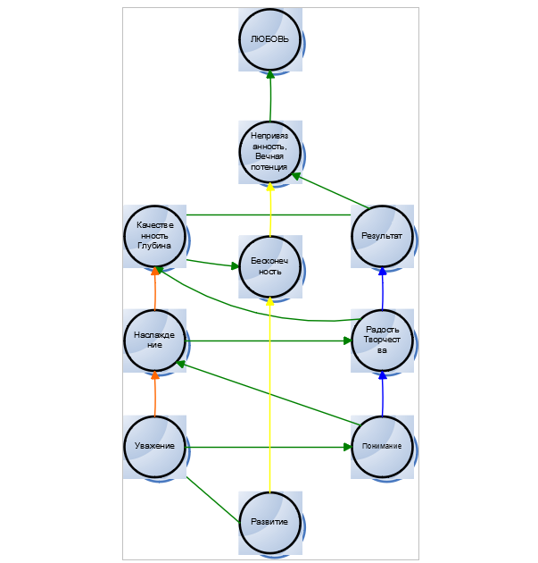
Нм глава 4я 10 заповедей, ступеней развития
Великое может заметить только Великий. Можете ли вы любить того, кого никогда не видели. Можете ли вы беседовать с тем, кого не в состоянии понять.
Развивайтесь! Стремитесь стать Великими – ПОДОБНЫМИ ТВОРЦУ. Стремитесь стать лучше! Интереснее! Бесконечнее! Разнообразнее!
Развивайте полнейшую ОСОЗНАННОСТЬ – понимание и владение каждой своей мыслью и желанием, не говоря уже о действиях.
Развивайте в себе БОГА, пока не увидите Его, пока не начнёте слышать и понимать Его, пока не станете ИМ.
Развивайся с нами! Развивайся как мы! Будь лучше нас!
* * * 2я * * *
Уважение – нет ничего лишнего или не нужного в Мироздании. Только Творец знает предназначение каждой детали творения. Это всё игрушки, пытаясь понять предназначение которых, мы учимся. Путь отрицания без понимания – путь в никуда – невежество. Понимание никогда не возникает сразу. На первом этапе, мы должны проявить уважение. Относясь с уважением к тому или иному феномену, мы можем попытаться повторить его – воссоздать его своими силами. Это ступень имитации – ученик вначале имитирует движения учителя и лишь много лет спустя начинает по настоящему понимать – очень часто тогда, когда сам начинает учить.
Итак, с уважением относитесь ко всему, что не понимаете, и стремитесь понять.
* * * 3я * * *
Понимание – преуспев в уважении и имитации, учитесь МЫСЛИТЬ постепенно взращивая понимание истинного предназначения того или иного феномена. На самом деле ПОНИМАНИЕ – НАСТОЛЬКО ЖЕ БЕСКОНЕЧНО, КАК И САМ ТВОРЕЦ. Однако вы поймёте ЭТО лишь тогда, когда станете ПОДОБНЫМ БОГУ.
Если вы считаете, что поняли нечто, но не испытываете к этому уважения, значит вы либо не поняли, либо поняли не достаточно глубоко.
Стремитесь понимать предназначение каждой мельчайшей вещи во Вселенной, её место в изначальном плане Творца – это ниточка, ведущая к НЕМУ.
* * * 4 * * *
Наслаждение – учитесь наслаждаться каждым мигом, каждым делом, каждым вкусом и цветом. Учитесь получать удовольствие от всего, что делаете, видите или слышите.
Старайтесь прочувствовать Сердцем каждую вашу мысль, желание, действие – дабы они шли от Сердца и Сердце наслаждалось ими. Учитесь вкладывать Сердце во всё – в каждое слово, мысль или дело.
Страдание не приближает нас к Богу. БОГ – ЭТО РАДОСТЬ. Страдание всегда есть результат невежества, того, что что-то мы делаем, думаем, желаем не гармонично – в дисгармонии с Богом.
* * * 5 * * *
Радость Творчества – когда проявив Уважение к Учителю, вы научились что-то делать, проявив настойчивость и учась мыслить начали Понимать, что вы делаете, раскрыв ваши чувства, ваше СЕРДЦЕ, вкладывая Его в каждый миг бытия, начали наслаждаться тем, что делаете, вы ПОЗНАЕТЕ ПОДЛИННУЮ РАДОСТЬ ТВОРЧЕСТВА.
РАДОСТЬ БЫТИЯ ТВОРЦОМ – это ваша первая ступень в приближении к Божественному.
Разве считает кто дни или секунды Радости? Нет, они пролетают как один миг. Учитесь Радоваться, учитесь наполнять вашу жизнь Радостью, ищите Радость во всём.
Радость и Творчество связаны неразрывно, ибо только Творец может найти радость в каждом миге или действии.
* * * 6 * * *
Качественность – Глубина. Имеет значение не то, сколько жизней, часов, минут вы прожили, или сколько шагов прошли, а то, НАСКОЛЬКО ИЗМЕНИЛОСЬ / УГЛУБИЛОСЬ ВАШЕ ВНУТРЕННЕЕ СОСТОЯНИЕ.
Важно не то, сколько всего разного вы сотворили, а то, НАСКОЛЬКО ОНО ГАРМОНИЧНО ВПЛЕТАЕТСЯ В КАРТИНУ БЫТИЯ. Насколько ваши творения приносят Радость и пользу другим.
Ищите пути углубляющие ваше внутреннее состояние, развивающие вас в лучшую сторону, превращающие вас в ГАРМОНИЧНОГО СО-ТВОРЦА ВСЕЛЕННОЙ, КОТОРЫЙ НЕ ТОЛЬКО ТВОРЯ РАДУЕТСЯ САМ И РАДУЕТ ЭТИМ ДРУГИХ, НО С КАЖДЫМ ТВОРЕНИЕМ ВСЁ ГЛУБЖЕ ПОНИМАЕТ ЧТО ДЕЛАЕТ И ДЕЛАЕТ ЭТО ВСЁ ГАРМОНИЧНЕЕ.
* * * 7 * * *
Бесконечность – неустанно совершенствуясь в своём качественном расширении/углублении, вы постепенно постигните идею бесконечности.
Посмеешь, бесконечно бесконечность открывать?
Не побоишься ты предстать нагой,
Такой как есть, пред Богом, предо мной,
Забыв мирские маски и привычки,
Отбросив всех условностей кавычки?
И облачившись в перья девственной красы
Парить средь звёзд, планет и пустоты
Откуда вышло и выходит всё
Любуясь бесконечностью... И ещё,
Захочешь ты Её познать?
И в глубь Её бесстрашно улетать,
Не видя дальнего Её конца...
Посмеешь, бесконечно бесконечность открывать?
А променяешь земной жизни краткий срок
На вечности бесчисленный урок?
Не побоишься «потерять» друзей
Из плоти, обретя их в духе вечных дней?
Где души всех и вся живут,
Где помнят всё и... Тебя Знают, Ждут,
Где Правды Свет совсем не знает дна,
А главное, она на всех одна,
И Истинна Она...
Стремитесь постигнуть Бесконечность Божественного Пути, его полную вне-временность. Когда вы забудете о времени – вы познаете Подлинное Бессмертие Владыки Времени.
Стремитесь к этому, СМЕЙТЕ БЕСКОНЕЧНО БЕСКОНЕЧНОСТЬ ОТКРЫВАТЬ!
Ищите тот путь качественного изменения глубины вашего восприятия, который превратит вас в БЕССМЕРТНОЕ БЕСКОНЕЧНО СОВЕРШЕНСТВУЮЩЕЕСЯ СУЩЕСТВО.
Это важнейшая ступень на вашем восхождении к Божественному.
* * * 8 * * *
Результат – Манифестация – пройдя определённый отрезок пути, достигнув качественного изменения сути, ДОКАЖИТЕ ЧТО ВЫ ИЗМЕНИЛИСЬ, ПРОДЕМОНСТРИРУЙТЕ МИРУ РЕЗУЛЬТАТ. Это может быть изделие, книга, песня, стих, диплом всё, что угодно, что подтверждает, проявляет в физическом мире ваш внутренний прогресс – ЭТО КРОШЕЧНАЯ ТОЧКА В КАРТИНЕ ВАШЕЙ ЛИЧНОСТИ. Множество таких точек ОБРАЗУЮТ ПОРТРЕТ. Отсутствие точек – говорит о том, что вы никто.
БОГ МАНИФЕСТИРОВАЛ СЕБЯ КАК ВЕСЬ ЭТОТ МИР – ЭТО ЕГО РЕЗУЛЬТАТ. Так проявите уважение к Богу, если вы на пути к бытию Божественной Реализации – проявите себя! Покажите, что вы можете сотворить!
Это так же точка отдыха, суда и смерти. Вот почему огромное количество людей боятся проявиться, предпочитая плыть серой волной критикующей других, но ничего не могущих сотворить сами. Боящихся, не смеющих творить.
Это точка и важнейшего испытания на привязанность к результату, испытания смелости. Также это точка совершенствования – то, что ПОДЛИННО СОВЕРШЕННО – не вызывает критики. Учитесь вниманию и снисхождению, докажите, что вы освоили ступень Уважения.
ТОТ, КТО НЕ МАНИФЕСТИРУЕТ РЕЗУЛЬТАТ, НЕ ПЕРЕХОДИТ И НЕ СЛЕДУЮЩИЙ УРОВЕНЬ. Смерти нет, есть новое рождение. Тот, кто боится смерти, не познает радость нового рождения.
ПОДЛИННЫЙ ТВОРЕЦ СМЕЕТ МАНИФЕСТИРОВАТЬ, ОСТАВЛЯТЬ И ИДТИ ДАЛЬШЕ – Будьте такими же!
* * * 9 * * *
Непривязанность, спонтанность, вечная потенция – тот, кто уже постиг Бесконечность, и посмел Манифестировать вопреки страху смерти, победил его, обретает ВЕЛИЧАЙШИЙ ДАР ВЕЧНОЙ ПОТЕНЦИИ.
Это дар вечной трансформации. Чтобы обрести его, вы должны научится оставлять то, что уже проманифестировано с лёгкостью ребёнка, который, увидев новую игрушку, новую цель, легко и полностью забывает о той, с которой только что играл.
Даже если подарить людям бессмертие, они умрут от скуки.
ВЕЧНАЯ ПОТЕНЦИЯ – ЭТО ВЕЧНАЯ ЮНОСТЬ БЕСКОНЕЧНО МОЛОДОГО ТВОРЦА! Да откроете вы этот ДАР!
* * * 0 * * *
Любовь – высший из всех принципов, который везде и всюду, который пропитывает и поддерживает всю вселенную, который бесконечно вдохновляет Творца. Он не может быть выражен ни цифрой ни цветом не звуком. Любовь бесконечно выше всего, и... Всегда рядом. Но она настолько тонка, что большинство людей не в состоянии её прочувствовать. Я говорю о ВЫСШЕЙ БОЖЕСТВЕННОЙ ЛЮБВИ. Прародительнице всего, ибо она движущая сила Вселенной, её Причина, её Начало и... Бесконечность, ибо Любовь никогда не перестаёт.
Стремитесь к ней всегда. Ибо без неё нет ничего. Дать вам величайшее могущество, мудрость понимающую всё, славу, бессмертие, но без Любви – вы умрёте со скуки. Любовь это бесконечный эликсир Молодости, Радости, Жизни!
Растворившись в Божественной Любви, став Её воплощением – Вы стали Полноценным Божественным Существом – БОГОМ. Да воплотитесь вы в Любви!
* * *
Комментарии и разъяснения к этому произведению размещены на моём канале Ютуб. Ссылку я дам там где "ссылки на другие ресурсы". Или Вы можете на Ютубе ввести в строку поиска: Zhanoff Наш мир
Свидетельство о публикации №220081100304
