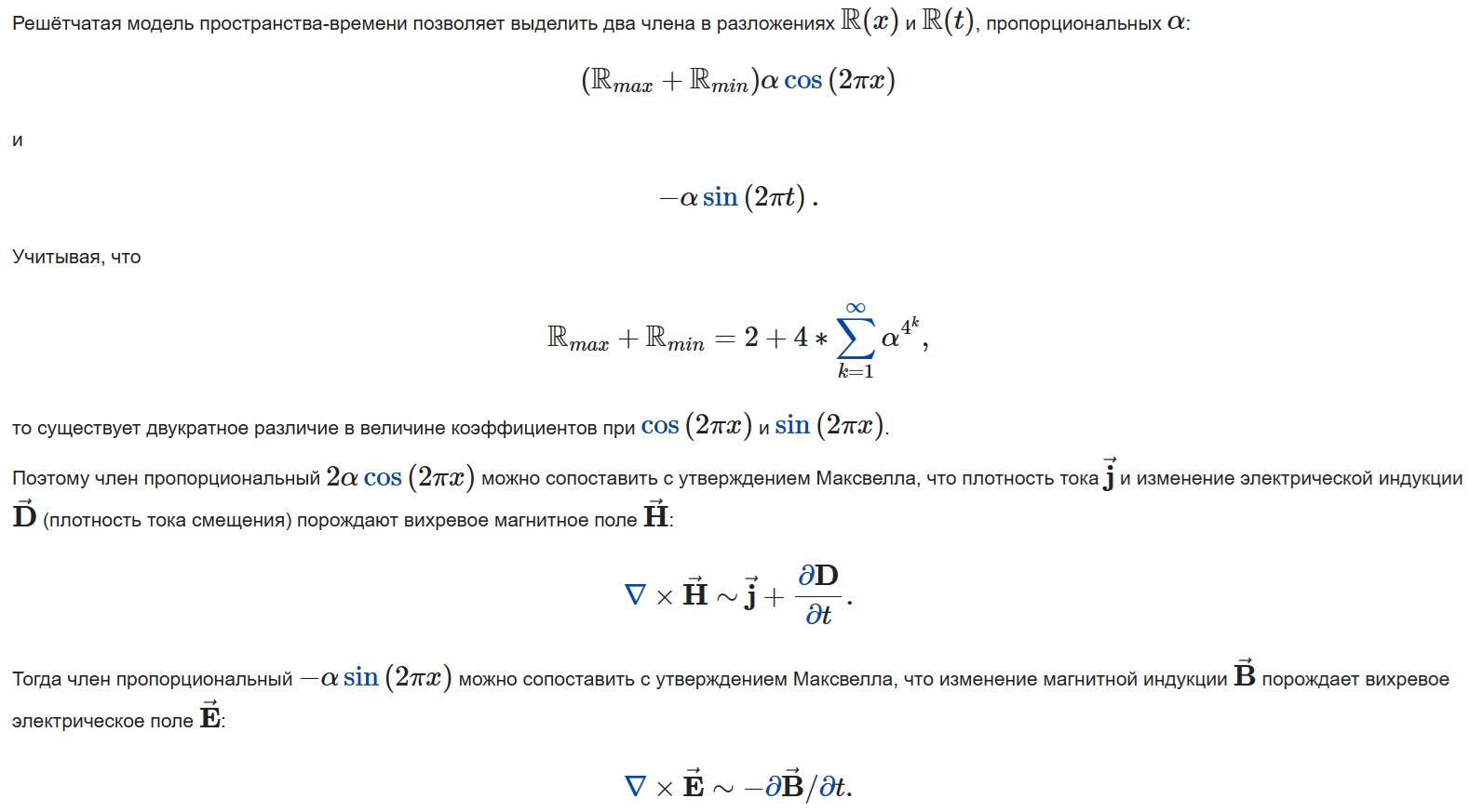
Открытие уравнений Максвелла в АТВ
Что здесь принципиально важно. Во-первых, эти уравнения квантовые поскольку они являются первым приближением по степени ПТС. Во-вторых, в отличие от уравнений, выведенных самим Максвелла, новые уравнения безошибочны.
Отсюда следует, что сила Лоренца в микромире становится квантовой. Например, изначально электрический ток рассматривался как поток некой жидкости. А квантовая сила Лоренца превращает ток в частицы - электроны.
Другой интересный аспект состоит в том, что теперь магнитное взаимодействие существует только в конкретной точке пространства. Оно может пульсировать во времени, но не может двигаться в пространстве. Напротив, электрическое взаимодействие постоянно улетает из точки, в которой было возбуждено.
Отсюда следует, что никаких электромагнитных волн не было, нет и не будет!
Существуют только электрические волны!
А вот про электромагнитные волны можно сказать "пролетая над гнездом кукушки". Полный нонсенс.
Свидетельство о публикации №225082602103
