Художник Пётр Васильевич Митурич
Уважаемые читатели! Просим внести поправки и дополнения. Приглашаем принять участие в краеведческо-генеалогических семинарах!
Контакты: 89262371485@mail.ru 8 903 158 89 23 Пажитнов Евгений.
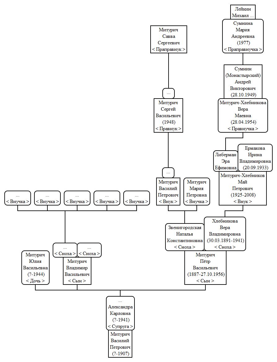
Родословная роспись: Митурич Василий Петрович
___ Поколение 1 ___
1. Митурич Василий Петрович (?-1907)
Пол: мужской.
• Родилась Юлия (2-1)
• Родился Владимир (3-1)
• 1887: Родился Пётр (4-1)
• 1907: Умер
Супруга: ... Александра Карловна.
• 1941: Умерла
___ Поколение 2 ___
2-1. Митурич Юлия Васильевна (?-1944)
Пол: женский.
• Родилась. Отец: Митурич Василий Петрович, мать: ... Александра Карловна.
• 1944: Умерла
3-1. Митурич Владимир Васильевич
Пол: мужской.
• Родился. Отец: Митурич Василий Петрович, мать: ... Александра Карловна.
• Женился. Жена 1.
• Родилась Женщина (5-3(1))
• Родилась Женщина (6-3(1))
• Родилась Женщина (7-3(1))
• Родилась Женщина (8-3(1))
• Родилась Женщина (9-3(1))
• Женился. Жена 2.
Жена 1: ....
Жена 2: ....
4-1. Митурич Пётр Васильевич (1887-27.10.1956)
Пол: мужской, продолжительность жизни: 69. русский художник, теоретик искусства, изобретатель.
• Женился
• Женился. Жена 1.
• Родился Василий (10-4(1))
• Родилась Мария (11-4(1))
• Женился. Жена 2.
• 1887: Родился. Отец: Митурич Василий Петрович, мать: ... Александра Карловна.
• 1925: Родился Май (12-4(2))
• 27.10.1956: Умер
Жена 1: Звенигородская Наталья Константиновна.
Жена 2: Хлебникова Вера Владимировна, продолжительность жизни: 49.
• 30.03.1891: Родилась
• 1941: Умерла
___ Поколение 3 ___
5-3(1). ...
Пол: женский.
• Родилась. Отец: Митурич Владимир Васильевич, мать: ....
6-3(1). ...
Пол: женский.
• Родилась. Отец: Митурич Владимир Васильевич, мать: ....
7-3(1). ...
Пол: женский.
• Родилась. Отец: Митурич Владимир Васильевич, мать: ....
8-3(1). ...
Пол: женский.
• Родилась. Отец: Митурич Владимир Васильевич, мать: ....
9-3(1). ...
Пол: женский.
• Родилась. Отец: Митурич Владимир Васильевич, мать: ....
10-4(1). Митурич Василий Петрович
Пол: мужской.
• Родился. Мать: Звенигородская Наталья Константиновна, отец: Митурич Пётр Васильевич.
• Женился
• 1948: Родился Сергей (13-10)
Жена: ....
11-4(1). Митурич Мария Петровна
Пол: женский.
• Родилась. Мать: Звенигородская Наталья Константиновна, отец: Митурич Пётр Васильевич.
12-4(2). Митурич-Хлебников Май Петрович (1925-2008)
Пол: мужской, продолжительность жизни: 83.
• Женился. Жена 1.
• Женился. Жена 2.
• 1925: Родился. Отец: Митурич Пётр Васильевич, мать: Хлебникова Вера Владимировна.
• 28.04.1954: Родилась Вера (14-12(1))
• 2008: Умер
Жена 1: Либерман Эра Ефимовна.
• Родилась
Жена 2: Ермакова Ирина Владимировна, возраст: 81.
• 20.09.1933: Родилась
___ Поколение 4 ___
13-10. Митурич Сергей Васильевич (1948)
Пол: мужской, возраст: 67.
• Женился
• Родился Савва (15-13)
• 1948: Родился. Отец: Митурич Василий Петрович, мать: ....
Жена: ....
14-12(1). Митурич-Хлебникова Вера Маевна (28.04.1954)
Пол: женский, возраст: 61.
• Вышла замуж
• 28.04.1954: Родилась. Отец: Митурич-Хлебников Май Петрович, мать: Либерман Эра Ефимовна.
• 1977: Родилась Мария (16-14)
Муж: Сумнин (Монастырский) Андрей Викторович, возраст: 65.
• 28.10.1949: Родился
___ Поколение 5 ___
15-13. Митурич Савва Сергеевич
Пол: мужской.
• Родился. Отец: Митурич Сергей Васильевич, мать: ....
16-14. Сумнина Мария Андреевна (1977)
Пол: женский, возраст: 38.
• Вышла замуж
• 1977: Родилась. Мать: Митурич-Хлебникова Вера Маевна, отец: Сумнин (Монастырский) Андрей
Викторович.
Муж: Лейкин Михаил ....
Дата построения отчета: 22.06.2015
Свидетельство о публикации №215062200198
