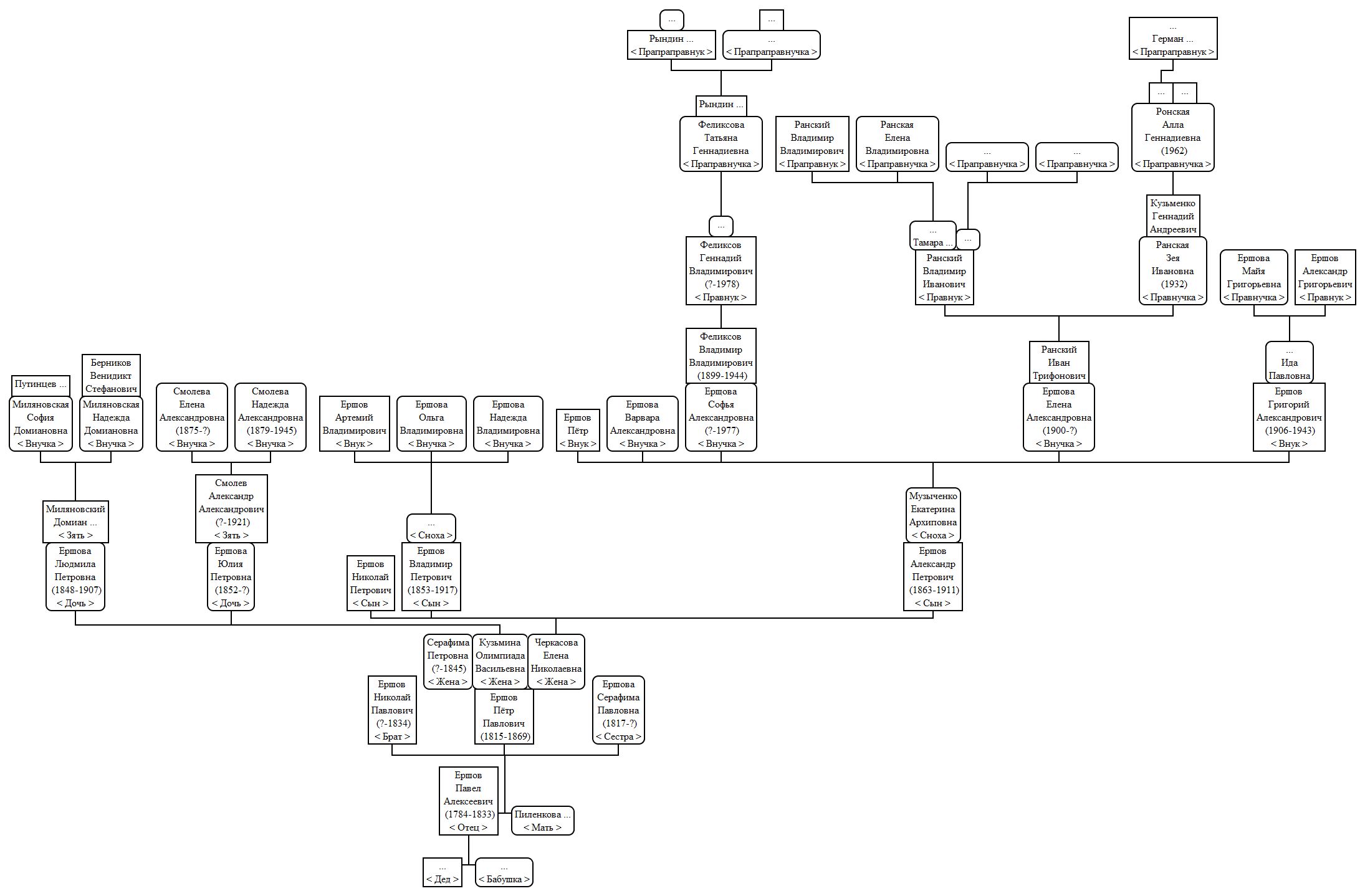
Родословная Петра Павловича Ершова
___ Поколение 1 ___
1. ...
Пол: мужской.
• 1784: Родился Павел (2-1)
Супруга: ....
___ Поколение 2 ___
2-1. Ершов Павел Алексеевич (1784-1833)
Пол: мужской, продолжительность жизни: 49.
• Родился Николай (3-2)
• 1784: Родился. Отец: ..., мать: ....
• 1815: Родился Пётр (4-2)
• 1817: Родилась Серафима (5-2)
• 1833: Умер
Супруга: Пиленкова ....
___ Поколение 3 ___
3-2. Ершов Николай Павлович (?-1834)
Пол: мужской.
• Родился. Отец: Ершов Павел Алексеевич, мать: Пиленкова ....
• Умер
• 1834: Умер
4-2. Ершов Пётр Павлович (1815-1869)
Пол: мужской, продолжительность жизни: 54.
• Женился. Жена 1.
• Женился. Жена 2.
• Женился. Жена 3.
• Женился
• Родился Николай (8-4(3))
• 1815: Родился. Отец: Ершов Павел Алексеевич, мать: Пиленкова ....
• 1848: Родилась Людмила (6-4(2))
• 1852: Родилась Юлия (7-4(2))
• 1853: Родился Владимир (9-4(3))
• 1863: Родился Александр (10-4(3))
• 1869: Умер
Жена 1: Серафима Петровна.
• 1845: Умерла
Жена 2: Кузьмина Олимпиада Васильевна.
Жена 3: Черкасова Елена Николаевна.
5-2. Ершова Серафима Павловна (1817-?)
Пол: женский.
• Умерла
• 1817: Родилась. Отец: Ершов Павел Алексеевич, мать: Пиленкова ....
___ Поколение 4 ___
6-4(2). Ершова Людмила Петровна (1848-1907)
Пол: женский, продолжительность жизни: 59.
• Вышла замуж
• Родилась София (11-6)
• Родилась Надежда (12-6)
• 1848: Родилась. Мать: Кузьмина Олимпиада Васильевна, отец: Ершов Пётр Павлович.
• 1907: Умерла
Муж: Миляновский Домиан ....
7-4(2). Ершова Юлия Петровна (1852-?)
Пол: женский.
• Умерла
• Вышла замуж
• 1852: Родилась. Мать: Кузьмина Олимпиада Васильевна, отец: Ершов Пётр Павлович.
• 1875: Родилась Елена (13-7)
• 1879: Родилась Надежда (14-7)
Муж: Смолев Александр Александрович.
• 1921: Умер
8-4(3). Ершов Николай Петрович
Пол: мужской.
• Родился. Мать: Черкасова Елена Николаевна, отец: Ершов Пётр Павлович.
9-4(3). Ершов Владимир Петрович (1853-1917)
Пол: мужской, продолжительность жизни: 64.
• Женился
• Родился Артемий (15-9)
• Родилась Ольга (16-9)
• Родилась Надежда (17-9)
• 1853: Родился. Мать: Черкасова Елена Николаевна, отец: Ершов Пётр Павлович.
• 1917: Умер
Жена: ....
10-4(3). Ершов Александр Петрович (1863-1911)
Пол: мужской, продолжительность жизни: 48.
• Женился
• Родился Пётр (18-10)
• Родилась Варвара (19-10)
• Родилась Софья (20-10)
• 1863: Родился. Мать: Черкасова Елена Николаевна, отец: Ершов Пётр Павлович.
• 1900: Родилась Елена (21-10)
• 1906: Родился Григорий (22-10)
• 1911: Умер
Жена: Музыченко Екатерина Архиповна.
___ Поколение 5 ___
11-6. Миляновская София Домиановна
Пол: женский.
• Родилась. Отец: Миляновский Домиан ..., мать: Ершова Людмила Петровна.
• Вышла замуж
Муж: Путинцев ....
12-6. Миляновская Надежда Домиановна
Пол: женский.
• Родилась. Отец: Миляновский Домиан ..., мать: Ершова Людмила Петровна.
• Вышла замуж
Муж: Берников Венидикт Стефанович.
13-7. Смолева Елена Александровна (1875-?)
Пол: женский.
• Умерла
• 1875: Родилась. Отец: Смолев Александр Александрович, мать: Ершова Юлия Петровна.
14-7. Смолева Надежда Александровна (1879-1945)
Пол: женский, продолжительность жизни: 66.
• 1879: Родилась. Отец: Смолев Александр Александрович, мать: Ершова Юлия Петровна.
• 1945: Умерла
15-9. Ершов Артемий Владимирович
Пол: мужской.
• Родился. Отец: Ершов Владимир Петрович, мать: ....
16-9. Ершова Ольга Владимировна
Пол: женский.
• Родилась. Отец: Ершов Владимир Петрович, мать: ....
17-9. Ершова Надежда Владимировна
Пол: женский.
• Родилась. Отец: Ершов Владимир Петрович, мать: ....
18-10. Ершов Пётр
Пол: мужской.
• Родился. Отец: Ершов Александр Петрович, мать: Музыченко Екатерина Архиповна.
19-10. Ершова Варвара Александровна
Пол: женский.
• Родилась. Отец: Ершов Александр Петрович, мать: Музыченко Екатерина Архиповна.
20-10. Ерщова Софья Александровна (?-1977)
Пол: женский.
• Родилась. Отец: Ершов Александр Петрович, мать: Музыченко Екатерина Архиповна.
• Вышла замуж
• Родился Геннадий (23-20)
• 1977: Умерла
Муж: Феликсов Владимир Владимирович, продолжительность жизни: 45.
• 1899: Родился
• 1944: Умер
21-10. Ершова Елена Александровна (1900-?)
Пол: женский.
• Вышла замуж
• Родился Владимир (24-21)
• 1900: Родилась. Отец: Ершов Александр Петрович, мать: Музыченко Екатерина Архиповна.
• 1932: Родилась Зея (25-21)
• Умерла
Муж: Ранский Иван Трифонович.
22-10. Ершов Григорий Александрович (1906-1943)
Пол: мужской, продолжительность жизни: 37.
• Женился
• Родилась Майя (26-22)
• Родился Александр (27-22)
• 1906: Родился. Отец: Ершов Александр Петрович, мать: Музыченко Екатерина Архиповна.
• 1943: Умер
Жена: ... Ида Павловна.
___ Поколение 6 ___
23-20. Феликсов Геннадий Владимирович (?-1978)
Пол: мужской.
• Родился. Мать: Ерщова Софья Александровна, отец: Феликсов Владимир Владимирович.
• Женился
• Родилась Татьяна (28-23)
• 1978: Умер
Жена: ....
24-21. Ранский Владимир Иванович
Пол: мужской.
• Родился. Отец: Ранский Иван Трифонович, мать: Ершова Елена Александровна.
• Женился. Жена 1.
• Женился. Жена 2.
• Родился Владимир (29-24(1))
• Родилась Елена (30-24(1))
• Родилась Женщина (31-24(2))
• Родилась Женщина (32-24(2))
Жена 1: ... Тамара ....
Жена 2: ....
25-21. Ранская Зея Ивановна (1932)
Пол: женский, возраст: 83.
• Вышла замуж
• 1932: Родилась. Мать: Ершова Елена Александровна, отец: Ранский Иван Трифонович.
• 1962: Родилась Алла (33-25)
Муж: Кузьменко Геннадий Андреевич.
26-22. Ершова Майя Григорьевна
Пол: женский.
• Родилась. Отец: Ершов Григорий Александрович, мать: ... Ида Павловна.
27-22. Ершов Александр Григорьевич
Пол: мужской.
• Родился. Отец: Ершов Григорий Александрович, мать: ... Ида Павловна.
___ Поколение 7 ___
28-23. Феликсова Татьяна Геннадиевна
Пол: женский.
• Родилась. Отец: Феликсов Геннадий Владимирович, мать: ....
• Вышла замуж
• Родился Мужчина (34-28)
• Родилась Женщина (35-28)
Муж: Рындин ....
29-24(1). Ранский Владимир Владимирович
Пол: мужской.
• Родился. Мать: ... Тамара ..., отец: Ранский Владимир Иванович.
30-24(1). Ранская Елена Владимировна
Пол: женский.
• Родилась. Мать: ... Тамара ..., отец: Ранский Владимир Иванович.
31-24(2). ...
Пол: женский.
• Родилась. Мать: ..., отец: Ранский Владимир Иванович.
32-24(2). ...
Пол: женский.
• Родилась. Мать: ..., отец: Ранский Владимир Иванович.
33-25. Ронская Алла Геннадиевна (1962)
Пол: женский, возраст: 53.
• Вышла замуж. Муж 1.
• Родился Герман (36-33(1))
• Вышла замуж. Муж 2.
• 1962: Родилась. Мать: Ранская Зея Ивановна, отец: Кузьменко Геннадий Андреевич.
Муж 1: ....
Муж 2: ....
___ Поколение 8 ___
34-28. Рындин ...
Пол: мужской.
• Родился. Отец: Рындин ..., мать: Феликсова Татьяна Геннадиевна.
• Женился
Жена: ....
35-28. ...
Пол: женский.
• Родилась. Мать: Феликсова Татьяна Геннадиевна, отец: Рындин ....
• Вышла замуж
Муж: ....
36-33(1). ... Герман ...
Пол: мужской.
• Родился. Мать: Ронская Алла Геннадиевна, отец: ....
Дата построения отчета: 12.08.2015
Свидетельство о публикации №215081200227
