Родословная Цеденбала
Ищем потомков!
89262371485@mail.ru 89777406177 89105008883
Музей им. Маршала Ю. Цеденбала Убсунурского аймака Монголии.
=====================================
Главой Монголии более 30 лет был Юмжагийн Цеденбал (Цеденбал - это имя, а Юмжагийн - отчество. Фамилии в социалистической Монголии были отменены.
=====================================
Ю. Цэдэнбал родился в семье бедных скотоводов-дербетов на крайнем северо-западе Монголии в современном сомоне Давст Убсунурского аймака Монголии.
===================================
Филатова Анастасия Ивановна родилась в городе Сапожок.
.......................
Сомоны Убсунурского аймака
Баруунтуруун - сомон, территория 3,3 тыс.кв.км, население 5,9 тыс.чел. В 125 км от г.Улаангом и в 900 км от г.Улан-Батор. Климат резкоконтинентальный. Школа, больница, сфера обслуживания. В 50-90-ые годы ХХ века действовал известный госхоз с развитым земледелием (до 30-40 тыс.га).
Бухмурун (Б;хм;р;н) - сомон, территория 3,7 тыс.кв.км, население 2,9 тыс.чел., в основном дербеты. Центр - поселок Байшинт - в 162 км от аймачного центра г.Улангом и в 1213 км от г.Улан-Батор. Хребты Гацууртай, Ямаат, Байрам (до 3000 м).
Климат резкоконтинентальный. Средняя температура января -23 градуса, июля +30 градусов, ежегодная норма осадков 200 мм. Запасы каменного угля, драгоценных камней, марганцевой руды. Водятся олени, горные бараны, косули, кабаны, рыси, снежные барсы, волки, лисы, зайцы. Школа, больница, торгово-культурные центры.
Давст - сомон, территория 5042 кв.км, население 2,5 тыс., преобладают дербеты. Центр - поселок Зун Хово - в 137 км от г.Улаангом и в 1480 км от г.Улан-Батор. Самая высокая гора Тэрмэс уул - 1736 м. По территории сомона протекают реки Хандгайт, Торхилог, в восточной части расположено озеро Убсунур.
Климат резкоконтинентальный. Средняя температура января -34 градуса, июля +19 градусов, ежегодная норма осадков 170 мм. Добывают каменный уголь и соль. Водятся горные бараны, косули, лисы, корсаки, рыси, волки, зайцы. Лиственные и березовые леса, облепиха, черная смородина. Школа, больница, торгово-культурные центры.
Завхан - сомон, территория 6,8 тыс.кв.км, население 3,0 тыс.чел. Центр - поселок Шарбулаг - в 170 км от г.Улаангом и в 1450 км от г.Улан-Батор. Равнинная местность, песчаные барханы (1/3 часть пески). Запасы железной руды и стройматериалов.
Климат резкоконтинентальный. Средняя температура января -23 градуса, июля +22 градуса, ежегодная норма осадков 100-150 мм. Протекает река Хунгий. Много мелких озер. Водятся волки, лисы, корсаки, зайцы. Школа, больница, торгово-культурные центры.
Зуунговь - сомон, территория 4,02 тыс.кв.км, население 3,4 тыс.чел. Центр - поселок Зэл - в 134 км от г.Улаангом и в 1217 км от г.Улан-Батор. В основном песчаные барханы (900-1343 м). Протекают реки Хангилцаг, Зэл, Гурамсан, Нарийн и др. Запасы строительного сырья.
Климат резкоконтинентальный. Средняя температура января -30 градусов, июля +20 градусов, ежегодная норма осадков 150-200 мм. Водятся косули, лисы, корсаки, волки, дикие кошки. Школа, больница, торгово-культурные центры.
Зуунхангай - сомон, территория 2,7 тыс.кв.км, население 3,7 тыс.чел. Центр - поселок Жаргалант - в 270 км от г.Улаангом и в 1100 км от г.Улан-Батор. Хребты Хан Хухий (2500 м). Протекают реки Жаргалант, Их и др. Запасы строительного сырья.
Климат резкоконтинентальный. Средняя температура января -24 градуса, июля +20 градусов, ежегодная норма осадков 150 мм. Водятся косули, лисы, корсаки, волки, дикие кошки. Школа, больница, торгово-культурные центры.
Малчин - сомон, территория 4 тыс.кв.км, население 3,8 тыс. Центр - Цалгар - расположен в 102 км от г.Улаангом, в 1300 км от г.Улан-Батор. Климат резкоконтинентальный. Богатый животный мир. Есть школа, больница, культурный и торгово-обслуживающий центры.
Наранбулаг - сомон (1952 год). Площадь 5,3 тыс.кв.км, население 5,2 тыс., дербеты, баиты, хотоны и халха-монголы. Центральная усадьба - Наранбулаг - от Улаангома 85 км, от г.Улан-Батор 1500 км. Самая высокая точка 2356 м, самая низкая 743 м.
Резкоконтинентальный климат, средняя температура января -25-30 град.цельсия, средняя температура июля +20 град.цельсия, в среднем выпадает 200 мм осадков.
В основном песчаные земли, растут кустарники, карагана, ковыль и др. Водятся волки, лиса, манулы, олени, джейраны, кабаны, зайцы, тарбаганы. Перелетные птицы. Развито земледелие.
Сагил - сомон (1931 год). Площадь 3,8 тыс.кв.км, население 3,3 тыс. Центральная усадьба - Харход - от г.Улан-Батор 1620 км, от г.Улаангом 60 км. Местность и горная и равнинная. Хребет Цагаан шувуут (3496 м), Хавцал баян (3496 м), Харгай (2937 м), Байран (2950 м). Богат каменным углем, химическим сырьем.
Резкоконтинентальный климат, средняя температура января -24-32 град.цельсия, средняя температура июля +12-19 град.цельсия, в среднем в год выпадает в горных местах 250-300 мм, в равнинных местах 100-200 мм осадков.
Есть озеро Уурэг, реки Сагил, Боршоо, Хариг, Цагаан и другие. Водятся волки, лисы, зайцы, корсаки, косули, тарбаганы и т.д. Сфера обслуживания, дома отдыха, школа, больница.
Тариалан - сомон (1931 год). Площадь 2,5 тыс.кв.км, население 5,4 тыс. Центр - Хархираа - от г.Улан-Батор 1345 км, от г.Улаангом 31 км.
Горы: Хархираа (4037 м), хребет Тургэн, Цагаан дэглий (3978 м), в Центральной части хребет Хухуу (Хорооны эхэн 3220 м), Хасан (2760 м), Елын шил (3200 м), Жид (2870 м), Гурван хороо (3228 м), на севере долина озера Увс. Богат углем, химическим и строительным сырьем.
Резкоконтинентальный климат, средняя температура января -24 град.цельсия, средняя температура июля +32 град.цельсия, в среднем в год выпадает около 200-300 мм осадков.
Реки: Хархираа, Тээл, Орлого, Дунд Бургастай. В горах Хархираа, Тургэн хребты ледникового происхождения. Водятся волки, лисы, зайцы, аргаль, тарбаганы. Сфера обслуживания, туристические базы, школа, больница, мастерские.
Тургэн - сомон (1932 год). Площадь 2253 кв.км, население 2,6 тыс. Центр - Хавцал - от г. Улан-Батор 1988 км, от г.Улаангом 34 км. Хребты Тургэна, самая высокая гора Дэглий Цагаан (4400 м), Ямаат (3000 м). Реки Тургэн, Хундлун.
Резкоконтинентальный климат, средняя температура января -15-20 градусов, июня +14-17 градусов, в год в среднем выпадает 340-390 мм. Каменный уголь, железная руда, известняк. Водятся косули, корсаки, манулы, зайцы, тарбаганы. В местечке Бумбате добывают уголь. Сфера обслуживания, туристические базы, школа, больницы.
Тэс - сомон на берегу озера Убсунур. Территория 3085 кв.км, население 7,0 тыс.чел. Центр сомона - поселок Тооромт - в 200 км от аймачного центра, в 1000 км от г. Улан-Батор. Школа, больница, дом культуры.
Ульгий (;лгий) - сомон (1959 год). Площадь 2,3 тыс.кв.км, население 3,1 тыс. Центральная усадьба - Хар Ус - от г.Улан-Батор 1600 км, от г.Улаангом 120 км. Есть запасы каменного угля, железной руды, химические и строительные сырье.
Резкоконтинентальный климат, средняя температура января -23-24 град.цельсия, средняя температура июля +16-18 град.цельсия, в среднем в год выпадает на западе 150-200 мм, на востоке 90-110 мм осадков.
Мелкие реки и озера. Богат лекарственными травами. Водятся волки, лисы, манулы, зайцы, много тарбаганов. Сфера обслуживания, школа, больница.
Умнуговь (;мн;говь) - сомон (1931 год). Площадь 3,2 тыс.кв.км, население 5,1 тыс. Центральная усадьба - Намир - от г.Улан-Батор 1650 км, от Даланзадгада 130 км.
Горы на юге и севере Хархираа, Алтанхухий (3000 м), в Центральной и западной части - равнины. Богат каменным углем, ценным камнем, химическим и строительным сырьем.
Средняя температура января -23-24 градуса, июля +12-17 градусов, в среднем в год выпадает 300 мм, в равниных местах 80-150 мм.
Реки Ховд, Намир, Хар ус, озеро Цагаан. Водятся аргал, манулы, волки, лисы, корсаки, зайцы, тарбаганы. Много перелетных птиц. Сфера обслуживания, школа, больница.
Ундурхангай (;нд;рхангай) - сомон (1931 год), площадь 4,6 тыс.кв.км, население 4,2 тыс. Центральная усадьба - Жаргалан - от г.Улан-Батор 1180 км, от г.Улаангом 268 км. Вечная мерзлота. Много озер и мелких рек.
Резкоконтинентальный климат, средняя температура января -25 град.цельсия, средняя температура июля +15-20 град.цельсия, в среднем в год выпадает 150-200 мм осадков. Богат графитом, известняком, медным молибденом и др.
Водятся волки, лисы, манулы, зайцы, белки, дикие козы, аргал, косули, корсаки, барсуки и тарбаганы. Сфера обслуживания, дома отдыха, школа, больница.
Ховд (Кобдо) - сомон (1931 год). Площадь 2,7 тыс.кв.км, население 3,3 тыс. Центр - Хухтолгой - от г.Улан-Батор 1531 км, от г.Улаангом 195 км, поселение Хухтолгой.
Горы: Хархираа (4037 м), Бураат (2575 м), Их Буурал (2445 м), Ёлын шил, озера Ачит, Шаазгай, долина реки Ховд. Каменный уголь, драгоценные камни, химическое и строительное сырье.
Резконтинентальный климат, средняя температура января -22-23 градуса, июня +14-18 градусов, в год в среднем в горах выпадает 300 мм, в долинах 60-100 мм осадков.
Реки: Хар уух, Мааньт, Хушуут, Тээл. Водятся аргаль, дикие козы, лисы, волки, корсаки, манулы, зайцы, тарбаганы. Сфера обслуживания, школы, больницы.
Хяргас - сомон (1931 год). Площадь 3,3 тыс.кв.км, население 3,9 тыс. Центр - поселок Бугат - от г.Улан-Батор 1156 км, от г.Улаангом 180 км.
Горы: Борхайрхан (2691 м), Яргайт (2303 м), Хуц (2015 м), долины рек Гурамс, озеро Хяргас. Железная и медная руда, химическое и строительное сырье. Соленые озера.
Резконтинентальный климат, средняя температура января -20-34 градуса, июня +16-20 градусов, в год в горах среднем выпадает 200 мм осадков, в остальных частях 120-180 мм осадков. Водятся лисы, волки, манулы, косули, зайцы, тарбаганы. Сфера обслуживания, школа, больница.
Цагаанхайрхан - сомон. Основан в 1959 году. Площадь 4,0 тыс.кв.км, население 3,8 тыс. Центр - Мундуухуу - от г.Улан-Батор 1170 км, от г.Улаангом 205 км.
Горы Цагаанхайрхан (2370-2512 м), Арцад, Думбуу, в основном степная местность. На территории сомона протекают реки Хангилцаг, Туруун, озера Хунт, Зэгэстэй, Бурлэн. Железная руда, каменный уголь, медь, строительное сырье.
Резконтинентальный климат, средняя температура января -40 градусов, июня +30 градусов, в год в среднем выпадает 150-250 мм осадков. Водятся олени, лоси, косули, аргаль, дикие козы, зайцы, тарбаганы. Сфера обслуживания, школа, больница.
========================
====================
ФИЛА ТОВ Василий Васильевич - первый официальный фотограф Сапожка.
В начале 20-х гг. окончил Сапожковскую художественную студию, которую возглавлял 3. С. Шмелев. Хорошо рисовал, но увлекла фотография. Всю свою многолетнюю трудовую жизнь работал фотографом Сапожка. На своих фотографиях зафиксировал дореволюционный период, годы Октябрьской революции и гражданской войны, коллективизацию, работал в годы Великой Отечественной войны и в послевоенный период.
Василий Васильевич-универсал. На его фотографиях запечатлена жизнь района.
Жаль, что в 1941 г., когда немцы вошли в пределы Рязанской области, три воза его негативов на стекле было уничтожено.
Свой талант фотографа передал своим сыновьям. С середины 50-х гг. Илья Васильевич Филатов несколько десятилетий был официальным фотографом Верховного Совета СССР.
На его фотографиях - члены Президиума Верховного Совета СССР, члены Политбюро, ЦК КПСС, иностранные делегации.
Он фотографировал партийных и государственных деятелей:
Н. С. Хрущева, А. Н. Косыгина, Л. И. Брежнева, Ю. В. Андропова, К. У. Черненко, М. С. Горбачева, Г. В. Романова и многих других. Их портреты к юбилейным датам печатались в журналах "Огонек" и др.
Младший сын его, Юрий Васильевич, тоже был фотограф, работал в р.п. Сапожке, фотографии КБО после отъезда отца в Москву.
...................
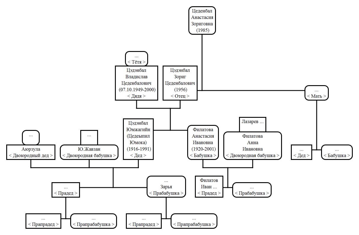
Родословная роспись: ...
___ Поколение 1 ___
1. ...
Пол: мужской.
• Родился Мужчина (2-1)
Супруга: ....
___ Поколение 2 ___
2-1. ...
Пол: мужской.
• Родился. Отец: ..., мать: ....
• Родился Аюрзула (3-2)
• Родилась Ю.Жавзан (4-2)
• 1916: Родился Юмжагийн (5-2)
Супруга: ... Зарья.
• Родилась. Отец: ..., мать: ....
___ Поколение 3 ___
3-2. Аюрзула
Пол: мужской.
• Родился. Отец: ..., мать: ... Зарья.
• Женился
Жена: ....
4-2. Ю.Жавзан
Пол: женский.
• Родилась. Отец: ..., мать: ... Зарья.
• Вышла замуж
Муж: ....
5-2. Цэдэнбал Юмжагийн (Цедеыпил Юмока) (1916-1991)
Пол: мужской, продолжительность жизни: 75.
• Женился
• Рождение, Отец
• 1916: Родился. Отец: ..., мать: ... Зарья.
• 07.10.1949: Родился Владислав (6-5)
• 1956: Родился Зориг (7-5)
• 1991: Умер
Жена: Филатова Анастасия Ивановна, продолжительность жизни: 81. Родилась в городе Сапожок
Рязанской области.
• 1920: Родилась. Отец: Филатов Иван ..., мать: ....
• 2001: Умерла
___ Поколение 4 ___
6-5. Цэдэнбал Владислав Цеденбалович (07.10.1949-2000)
Пол: мужской, продолжительность жизни: 50.
• Женился
• 07.10.1949: Родился. Отец: Цэдэнбал Юмжагийн (Цедеыпил Юмока), мать: Филатова Анастасия
Ивановна.
• 2000: Умер
Жена: ....
7-5. Цэдэнбал Зориг Цеденбалович (1956)
Пол: мужской, возраст: 59.
• Женился
• 1956: Родился. Отец: Цэдэнбал Юмжагийн (Цедеыпил Юмока), мать: Филатова Анастасия Ивановна.
• 1985: Родилась Анастасия (8-7)
Жена: ....
• Родилась. Мать: ..., отец: ....
___ Поколение 5 ___
8-7. Цеденбал Анастасия Зориговна (1985)
Пол: женский, возраст: 30.
• 1985: Родилась. Отец: Цэдэнбал Зориг Цеденбалович, мать: ....
Дата построения отчета: 19.12.2015
Свидетельство о публикации №215121901723
